365上市公司官网
今天是
学校主页
365上市公司(英国)官方网站-Official website
365上市公司官网
首页
本系概况
历届领导
现任领导
机构设置
本系简介
师资队伍
发展历程
专业建设
机械设计制造及自动化(本科)
智能制造工程技术(本科)
机械电子工程技术(本科)
装备智能化技术(本科)
机械制造与自动化(中德)
机电一体化技术专业(中德)
机械制造与自动化(轴承方向)
教学科研
在线教学进度表
教学动态
科研动态
技能竞赛
科研平台
技术服务
2025年河北省教学成果奖申报
公告公示
招生就业
招生信息
就业工作
优秀毕业生
招聘信息
党建思政
组织机构
党建动态
学生工作
组织机构
学工资讯
科普实训基地
基地简介
管理制度
实训场所
理实教室
工创工坊
协同创新中心
无人机应用技术中心
科普基地
课程建设
国家级精品课
省级精品课
在线开发课程
资源库
合作交流
国际合作
校企合作
您现在的位置:
首页
»
招生就业
»
招生就业
招生信息
就业工作
优秀毕业生
招聘信息
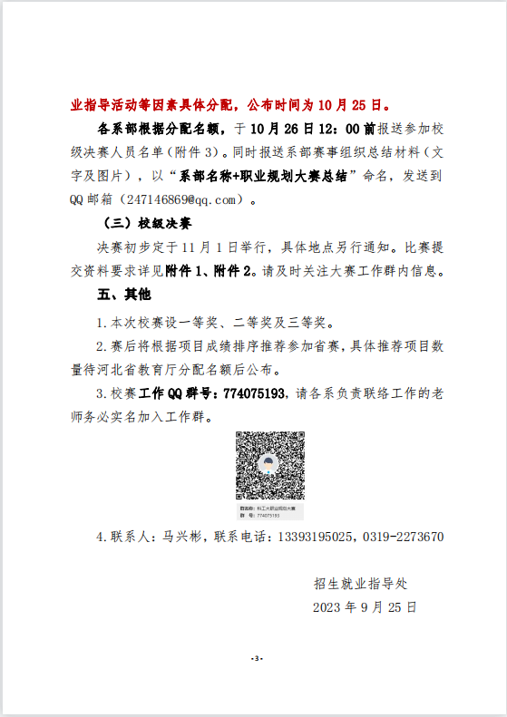
关于举办首届全国大学生职业规划大赛校赛的通知
发布时间:2023-10-08 浏览:次
友情链接:
@邢台职业技术学院机电工程系 All rights reserved. Tel:0319-2273294