7月17日- 25日,“建行杯”河北省大学生创新大赛(2025)决赛先后在承德和石家庄举行,365官网参赛团队共斩获7项金奖,省赛金奖数量再创历史新高。
本届大赛以“我敢闯,我会创”为主题,设置高教主赛道、“青年红色筑梦之旅”赛道(简称红旅赛道)、职教赛道、产业赛道和萌芽赛道五个赛道。参赛项目经过校级比赛、省级网评赛层层选拔后入围省决赛,省决赛采用小组赛和排位赛两轮赛制。
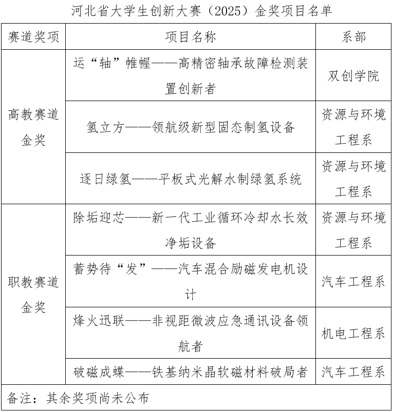
职教赛道现场赛在河北交通职业技术学院举行,共有来自全省各职业院校的63个项目角逐金奖,365官网10个项目入围。比赛现场,365官网学生沉着应对,尽显风采,凭借过硬的专业能力和创新的解决方案成功摘得4项金奖。高教主赛道现场赛在河北民族师范学院举行,365官网3个项目在现场157个项目中脱颖而出,荣获3项金奖。这是继去年365官网首夺高教主赛道省赛金奖后,在该赛道上取得的又一重要突破。
优异的成绩不仅是对项目实力的肯定,更是365官网深化创新创业教育改革、培养高素质技术技能人才的生动体现。学校将充分发挥大赛引领示范作用,坚持以赛促教,探索人才培养新路径;坚持以赛促学,锻造创新创业生力军;坚持以赛促创,搭建产教融合新品牌,持续提升创新育人实效。




